各位考生:
我院作物学(0901)、农业资源与环境(0903)、植物保护(0904)学术学位硕士研究生招生尚有部分名额,农业硕士(农艺与种业领域)(095131)、农业硕士(资源利用与植物保护领域)(095132)专业学位硕士研究生招生尚有部分名额,请有意向调剂的考生关注调剂系统并按时填报。
一、调剂基本条件
(一)符合《黑龙江八一农垦大学2026年硕士研究生招生简章》中调入专业的报考条件。
(二)初试成绩(各单科及总成绩〈含加分,下同〉)符合第一志愿报考专业的国家A区线。
(三)2026年硕士研究生招生专业调剂报考要求不能低于该专业招生简章第一志愿报考要求。
二、调剂遴选规则
调剂考生须满足调入专业规定的复试分数线及其他学术要求。根据学校要求对申请我院同一批次、同一专业、相同学习方式的调剂考生,按以下顺序择优遴选:
(一)优先选择第一志愿报考专业与调剂专业属同一一级学科(专业类别/领域)的考生。
(二)优先选择大学所学专业与调剂专业相同相近的考生。
(三)对申请同一专业的调剂考生,优先选择国家统考科目多者。
(四)对申请同一专业、初试科目完全相同的调剂考生,优先选择初试总成绩高者;初试总成绩相同,优先选择国家统科目总成绩高者;国家统考科目总成绩仍相同,优先选择外语成绩高者。
三、调剂程序
(一)发布调剂需求信息
学院具体调剂需求信息执行学校《黑龙江八一农垦大学2026年硕士研究生招生考试复试及录取办法》第十五条调剂程序第一项管理规定(详见学校文件原文)。
(二)考生申请调剂
所有申请调剂的考生均须通过调剂系统报名申请调剂。
(三)发送复试通知
调剂系统关闭后,我校将对系统内的调剂申请志愿进行择优遴选,并通过调剂系统向符合我校调剂要求的考生发送复试通知,考生在收到短信提醒后须及时登录调剂系统确认同意参加复试,并按照复试通知要求与学院取得联系。
四、复试考核方式
(一)参加复试
调剂考生复试采取网络远程面试方式进行,考试统一使用“腾讯会议”软件平台(“钉钉”作为备用)。会议号由学科另行通知。
(二)考核流程
1.确定复试次序。采用QQ群抽签程序对所有参加复试人员进行随机抽签。抽签完毕后,程序上显示每个人的顺序号即为复试面试顺序。复试小组秘书对抽签结果截图后发布在群中公示,考生按照抽签顺序进入面试。
2.随机确定复试专家组成员。复试专家组由学科带头人共计5人组成,除学科带头人(或方向带头人)外,其他人员随机抽签产生。
3.考生做好以下准备:
(1)2套能够采集音频、视频的设备(电脑、手机等设备)和配件(电源、支架)若干,并按照招生学院要求在设备中安装好必要软件。在条件允许的情况下,建议按以上要求至少再准备1 套备用设备。
(2)良好的网络环境。
(3)“双机位”(即2部带摄像头的设备)要求。“第一机位”采集考生音、视频源(考生正前方);“第二机位”采集考生“第一机位”显示器的音、视频源(考生侧后方呈45 °拍摄)。
(4)独立、无干扰的场所,环境简洁、光线明亮(不逆光)、无遮挡、无死角、无其他人员,并使用现实场景作为视频背景。
(5)着装整洁,不得佩戴口罩,保证面部清晰可见,头发不可遮挡耳朵,不得戴耳饰,不得浓妆入镜。
(6)必要文具(黑色字迹签字笔、A4纸等)。
(7)按以上要求至少准备1套备用设备。
4.复试资格审查
复试前,考生将资格审查所需材料电子版压缩打包后用 “准考证后三位数字-姓名-资格审查 ”命名,在复试前12小时发送至各学科指定电子信箱。所有原件先自行留存,待开学复验。资格审查所需材料:
(1)考生初试《准考证》电子版,用“准考证后三位数字-姓名-准考证”命名,存储为 jpg格式。
(2)有效居民身份证电子扫描件,用“准考证后三位数字-姓名-身份证”命名,存储为jpg格式。
(3)往届生学历证书电子扫描件、有效期内的《教育部学历证书电子注册备案表》电子版(或《中国高等教育学历认证报告》电子扫描件),用“准考证后三位数字-姓名-学历证书(学历证书电子注册备案表,或学历认证报告)”命名,存储为jpg格式;应届生学生证电子扫描件、有效期内的《教育部学籍在线验证报告》电子版,用“准考证后三位数字-姓名-学生证(学籍在线验证)”命名,存储为jpg格式。认证办法详见中国高等教育学生信息网(http://www.chsi.com.cn/)。
(4)如考生持境外学历,须提交教育部留学服务中心出具的认证报告电子扫描件,相关认证流程请查询中国留学网(http://www.cscse.edu.cn),用“准考证后三位数字-姓名-境外学历”命名,存储为jpg格式。
(5)大学阶段成绩单(加盖教务部门或档案管理部门公章),电子扫描件用“准考证后三位数字-姓名-成绩单”命名,存储为jpg 格式。
(6)思想政治审查表,电子扫描件用“准考证后三位数字-姓名-政审表”命名,存储为jpg格式。
(7)符合“复试照顾政策”的考生须提供相关证明材料,电子扫描件用“准考证后三位数字-姓名-照顾政策”命名,存储为jpg格式。
(8)考生认为能体现或证明本人学业水平、学术能力的其他材料及所获奖励材料等,电子扫描件用“准考证后三位数字-姓名-个人能力材料”命名,存储为jpg格式。若发现考生不符合报考条件,取消其复试资格。
5.复试过程中的身份核验
(1)考生提前 30 分钟进入备考平台,持身份证在摄像头前进行身份认证;
(2)资格审核人员对考生进行人证识别,并截屏拍照留存,同时对考生本人进行询问确认,并进行考生考试环境检查;
(3)在面试过程中安排一名专家根据考生提交的材料信息,通过随机查问、核对报考信息等方式,对考生身份进行再次核验。
6.复试内容
(1)专业课复试。通过信息化手段网络远程考查考生对本学科专业基础知识和专业知识的综合掌握情况,满分100分。考试形式为口试,试题由学院根据《黑龙江八一农垦大学2026年硕士研究生招生简章》中公布的复试科目组织命制。各学科专业课考试形式均为线上,考试时间及出题方式由各学科确定。
(2)综合情况面试。通过远程视频面试考查考生综合素质、外语听力及口语水平等,满分100分(综合素质40分、外语听力及口语水平测试60分),每生时间一般不少于20分钟。综合素质40分,考查内容包括:①从事科研工作的基础与能力;②综合分析及语言表达能力;③大学学习情况及学习成绩;④专业课以外其他知识技能的掌握情况;⑤特长与兴趣; ⑥思想道德品质及身心健康状况。
(3)同等学力考生须加试至少两门与报考专业相关的本科主干课程。加试科目不得与初试和专业课复试科目相同,加试科目由各学科按照《黑龙江八一农垦大学2026年硕士研究生招生简章》所列进行命制,其难易程度应按本科教学大纲掌握。加试考试采取网络远程笔试方式进行,考试形式及时间由各学科确定,满分 100分。加试成绩不计入复试成绩,但不合格者不予录取。
(三)总成绩的计算方法、录取规则及其他要求参照《农学院2026年硕士研究生招生考试复试及录取实施细则》。
五、学院导师简介
https://nongxue.byau.edu.cn/sssds/list.htm
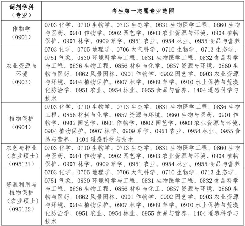
六、调剂学科及要求

注:实际第一志愿专业范围及招生人数以调剂系统为准。
七、咨询联系方式
通讯地址:黑龙江八一农垦大学农学院
联系电话:0459-6819179
咨询QQ群:1070928229
黑龙江八一农垦大学农学院
2026年3月27日
