推荐优秀应届本科毕业生免试攻读研究生(以下简称推免生)工作,是学院研究生招生工作的重要组成部分,是激励广大在校学生勤奋学习、全面发展的有效措施。做好此项工作对提高研究生招生质量,加大拔尖创新人才选拔培养力度,推动学院全面实施素质教育具有重要的意义。为加强对推免生工作的管理,促进推免生工作的规范化和制度化,根据《关于做好我校2026年推荐优秀应届本科毕业生免试攻读研究生工作的通知》的相关要求,结合学院实际,特制定本办法和细则。
一、工作原则
2026年推免工作以习近平新时代中国特色社会主义思想为指导,深入贯彻落实党的二十届三中全会精神和习近平总书记关于教育科技人才等工作的重要论述,紧紧围绕立德树人根本任务,坚持以质量为核心,主动服务国家战略发展,完善推免工作办法,优化推免名额分配,规范推免招生程序,切实提高推免选拔质量,确保推免招生公平公正。
二、推免生名额分配
根据《黑龙江八一农垦大学2026年推荐优秀应届本科毕业生免试攻读研究生工作实施细则》,学校分配给农学院46名推免生名额。
学院按照相关工作要求,以专业实际人数为参考,推免生名额重点向生源质量好、师资力量强、办学水平高、学科特色显著、就业状况好的优势学科和重点发展学科倾斜,确定各专业推免生基本名额。如某专业(或类别)申报人数过低,或符合申报条件的申报人数少于分配名额时将空余名额调剂到本学院其他专业。同时,依据“按学校分配名额的120%确定推免生资格名单”的相关要求,把增加的20%名额依据具体情况分配到各专业。农学院2026年推免生的拟推荐名额分配见表1。
表1 各专业名额分配表

三、组织机构及工作办法
1.招生工作领导小组
组长由院长、党委书记担任,副组长由分管研究生工作副院长担任,成员由学科带头人组成。
负责推荐优秀应届本科毕业生免试攻读研究生的全面管理与审查工作,统筹规划推免生遴选工作,具体负责推免生遴选政策的制定、组织协调、过程监督和结果审批等。
2.推免生遴选工作小组
成立由学院院长、党委书记任组长,学科带头人、分管副院长、分管学生工作副书记、教学副院长,研究生导师代表、系主任组成的推免生遴选工作小组。
负责推免生遴选工作的实施。
3.推免材料审核小组
成立由分管副院长任组长,系主任、教务秘书、科研秘书组成的推免材料审核小组。
负责审核推免申请材料。
4.监督小组
成立由学院二级纪委书记、纪委委员组成的监督小组
负责推免各环节的全程监督及纪律审查工作。
四、申请条件
凡符合《黑龙江八一农垦大学推荐优秀应届本科毕业生免试攻读研究生工作管理办法(修订)》(农垦校发〔2024〕85号)中“申请基本条件”的普通应届本科毕业生(不含专升本、第二学士学位、独立学院学生),以及达到《黑龙江八一农垦大学“王震创新人才培养班”管理规定》(农垦校发〔2019〕39号)中可继续硕士阶段培养基本条件的2022级“王震创新人才培养班”的学生均可申请推免生资格。申请研究生支教团专项的学生,在符合《黑龙江八一农垦大学推荐优秀应届本科毕业生免试攻读研究生工作管理办法》(农垦校发〔2024〕85号)中“申请基本条件”的基础上,还应满足学校项目办(校团委)制定的具体招募条件,可申请推免生资格:
1.具有高尚的爱国主义情操和集体主义精神,社会主义信念坚定、社会责任感强,遵纪守法,积极向上,身心健康。
2.诚实守信,学风端正,无任何考试作弊和剽窃他人学术成果记录。
3.品行表现优良,无任何违法违纪及受处分记录。
4.成绩优良,无不及格课程,且第1-6学期平均成绩在本专业排名前30%(含)。
5.具有较好的外语水平和运用能力。外语成绩较好,国家大学英语四级考试成绩在425分(含)以上,或大学外语平均成绩在本专业排名前20%(含);其他语种(俄语、日语)推免生亦应达到相应成绩标准。
6.学术研究兴趣浓厚,有较强创新意识、创新能力和专业能力。
7.身体健康,体育成绩和体质达到本科教学要求,体检符合《普通高等学校招生体检工作指导意见》要求。
符合以上申请条件的学生,若在校期间服兵役且立二等功(含)以上者,同等条件下可优先推荐。
发生学籍异动(包括但不限于转专业、留〈降〉级、复学、转学、校际交流等)的学生,须按照学校有关规定完成课程认定与学分转换后,可申请推免生资格。
五、推荐工作程序
1.资格申请
符合申请条件的学生,登录黑龙江八一农垦大学研究生与学科建设处网站下载填写申请表格,并于2025年9月17日前将申请材料按以下顺序排列,电子版提交至指定邮箱:920724280@qq.com,纸质版统一装于档案袋交于农学院3009,陈宁老师处。相关材料如下:
(1)有效期内的学生证、身份证原件及复印件;
(2)《普通高等学校推荐优秀应届本科毕业生免试攻读研究生资格申请表》;
(3)大学第1-6学期成绩单原件(加盖学校教务处公章,同时提交PDF扫描版,盖章后以“身份证号_姓名”命名);
(4)全国大学外语四六级成绩单(或成绩证明)原件及复印件;
(5)发表的论文或文章原件及复印件;
(6)其他各种获奖证书原件及复印件。
材料(2)(3)原件及其他材料复印件一式一份(复印件一律适用A4纸),由学院统一提交研究生与学科建设处备案。
2.资格遴选
坚持德智体美劳全面衡量,以德为先,把学生思想品德考核作为推免生遴选和录取的首要依据,思想品德考核不合格者不予推荐和录取。要严格遵循实事求是的原则,注重对学生专业素养、研究能力、创新潜质、科学精神、学术道德、专业伦理和社会主义核心价值观等方面的考查,引导学生树立胸怀祖国、服务人民、追求真理、勇攀高峰、坚守学术道德、严谨治学的成长成才理念。
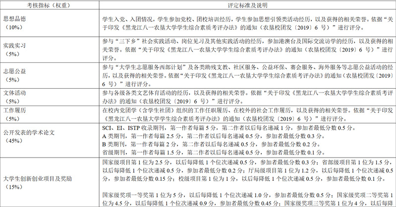
加强对学生科研创新能力和实践能力的考查,综合素质考核中科研创新素质考核占比不得低于70%,综合表现考核占比不得高于30%。科研创新素质考核须提供能反映科研创新意识、创新能力和专业能力倾向的科研记录、科技成果和获奖证书(包括但不限于科研成果奖;科技发明与专利;学术著作、学术论文;主持并完成省级以上大学生创新创业项目;获得省级以上各类专业竞赛、创新创业竞赛奖励;硕士研究生阶段拟开展的科学研究设想等),所提供材料必须与专业相关。综合表现考核需参考学生思想政治素质等方面。综合素质考核由学院推免生遴选工作小组进行审核鉴定和量化打分,考核结果交由学生处、教务处、科技处、校团委、新农村发展学院、保卫处等相关部门审核。
突出考查学生的一贯学业表现,注重并加强对本科阶段学习情况的过程性评价,将本科阶段学业综合成绩作为推免工作最基础的遴选指标,确保成绩真实、可信,原则上使用学生相关课程的首次成绩作为遴选推荐的学业成绩,坚决杜绝刷成绩等情况,不得专门组织遴选推免生的考试(包括笔试、面试等)。
根据《黑龙江八一农垦大学军训学生教官管理办法》(农垦校发〔2023〕42号),正式聘任为学生军训教官并连续担任教官两年以上者,在推荐优秀本科生免试攻读研究生的工作中,同等条件下学生军训教官优先推选。研究生支教团的遴选工作由项目办(校团委)根据相关规定自行开展。
学院推免生遴选工作小组对申请者的材料进行审查,并对符合申请条件的学生进行综合考核,严格参照综合考核总成绩排名,从高到低按学校分配名额的120%拟定推免生资格名单,并在学院网站及公示栏同时进行公示,公示时间不少于3日。若无异议,学院(或校团委)于2025年9月18日前报送推免生资格名单。经研究生与学科建设处汇总、相关部门复核后,报学校推免生遴选工作领导小组审定。
综合考核总成绩=前6学期学习平均成绩×80%+综合素质考核得分×20%。
前6个学期学习平均成绩中不含通识选修课、校任选课及公共选修课,补考和重修等成绩按初次获得的有效成绩计算。
综合素质考核内容将参考:思想品德;实践实习;志愿公益;文体活动;工作履历;科技发明与专利;学术论文;参加大学生创新创业项目;获得省级以上各类专业竞赛、创新创业竞赛奖励等。突出考核申请人思想品德、学业表现、学术研究兴趣、创新意识、创新能力、专业能力、独立调查研究能力、综合分析问题和解决问题的能力。
学校将审定后的推免生资格名单在研究生与学科建设处网站进行公示,公示时间不少于10个工作日。如无异议,由学校将名单上报省招生考试院审核,审核通过的学生即可获取推免生资格。
在公示期间,如学生自愿放弃推免资格或因考生违反推免遴选工作规定取消推免资格,学院应严格按照公示的综合考核总成绩排名顺序,依次递补。如递补人员不足,未完成的推免生名额由学校推免生遴选工作领导小组根据有关规定统筹调配。
六、接收工作程序
1.网上报名
取得本科就读院校推免生资格、同时符合我校关于申请推免生资格基本条件要求的考生,根据我校公布的推免生招生专业目录进行网上报名(报名时间详见研招网-推免服务系统)。根据相关规定,研究生支教团志愿者在服务期满1年且考核合格后,须回校攻读本校硕士研究生,因此研究生支教团志愿者网上报名时,必须选择本校相关硕士专业进行填报。
2.复试
学院推免生遴选工作小组及时对在推免服务系统中填报志愿的推免生(含外校申请者、入选研究生支教团志愿者)进行复试,复试办法及时间由各学院根据学校相关要求自行确定。未经复试或复试成绩不合格者(复试单项成绩或总成绩低于60分)一律不予接收。具有推免生资格的考生,可在参加复试时自由选择导师,原则上每位导师只招收1名推免生,一经确定不得随意更改。
复试内容以大学本科主干课和基本技能考核为主,包括专业课复试、综合情况面试等。
(1)专业课复试。专业课复试一律采取笔试形式,由学科自行命题,实行百分制,
(2)综合情况面试。包括思想政治素质和品德考核、外国语听力及口语测试等。考核成绩按百分制打分(包括思想政治素质和品德考核40分、外国语听力及口语测试60分)。
复试总成绩=专业课复试成绩×50%+综合情况面试成绩×50%
在生源充足的情况下,复试将采取差额形式,差额比例一般按照拟接收推免生人数的120%确定。复试全程进行录音录像,影音档案由学科留存1年备查。
复试时间2024年9月30日前,各学科复试时间及地点另行通知。
3.拟录取
复试结束后,确定拟录取名单,研究生与学科建设处审核并公示,公示时间不少于10个工作日。如无异议,研究生与学科建设处向考生发送待录取通知,并将确认待录取的拟录取名单上报省招生考试院审核。根据相关规定,拟录取的研究生支教团志愿者保留1年本校研究生入学资格。
4.体检
为保障广大考生的生命安全和健康,拟录取考生体检工作将与当年新生体检合并组织进行,体检工作由校医院承担,体检结果由校医院出具并负责解释。考生体检费用由校医院收取,体检结束后的《健康体检报告》直接上交校医院。参照教育部、原卫生部、中国残联印发的《普通高等学校招生体检工作指导意见》(教学〔2003〕3号)要求,按照《教育部办公厅卫生部办公厅关于普通高等学校招生学生入学身体检查取消乙肝项目检测有关问题的通知》(教学厅〔2010〕2号)规定,体检不合格者不予办理新生学籍注册手续。
5.录取
正式录取通知书将在政审及国家录取检查后于2026年6月下旬发放给考生本人。已被我校接收的推免生,不得再报名参加当年硕士研究生考试招生,否则取消其推免录取资格。
七、违规行为处理
为严谨推免生评价体系,要严格落实回避制度。推免相关工作人员有直系亲属或利益相关人员报名参加本单位推免招生的应主动申请回避,有非直系亲属等报名参加推免招生的要主动向所在学院(部门)报备。相关学生申请推免资格时也应主动向所在学院报备声明。未按规定报备声明回避关系的推免相关工作人员,学校将依规依纪严肃处理;对未按规定报备声明回避关系且影响推免过程和结果公平公正的学生,学校将取消其推免资格。
对在推免过程中弄虚作假,有论文抄袭、虚报获奖或科研成果等学术不端行为或者有其他严重影响推免过程和结果公平公正行为的学生,一经查实,取消推免资格,已入学的,取消学籍,并按规定记入《国家教育考试考生诚信档案》。推免工作人员未严格履行工作职责,违反推免招生政策规定的,学校将依规依纪严肃处理。造成严重后果和恶劣影响的,取消推免工作资格,对有关责任人实行问责。
八、工作时间节点
1.9月17日,学院将推免工作办法PDF扫描版(含电子版)、推免生遴选工作小组名单PDF扫描版报研招办。
2.9月17-18日,收集学生申请材料;学院将推免生资格名单PDF扫描版(含电子版)、学生提交的申请材料文件包(其中学生成绩单汇总至一个文件包,每个PDF文件以“身份证号_姓名”命名)报研招办。
3.9月30日前,学院组织推免生复试。
4.9月30日,学院将推免生拟录取名单PDF扫描版(含电子版)及复试相关材料报研招办。
上述推免工作(含初试和复试)材料纸质版后续将统一按照要求提交至研招办。
九、联系方式
联系部门:黑龙江八一农垦大学农学院
联系人:张老师、陈老师
地址:黑龙江省大庆市高新区新风路5号
联系电话:0459-68191760459-681979
本办法自下发之日起执行,由农学院负责解释。如遇国家、学校政策调整,以国家或学校规定为准。
黑龙江八一农垦大学农学院
2025年9月14日
附件:推荐优秀应届本科毕业生免试攻读硕士学位研究生能力考核评定细则


(思想品德、实践实习、志愿公益、文体活动及工作履历从农学院分团委大学第1-6学期第二课堂成绩中提取,并取其平均值。其余考核指标以上交材料截止时间为止的有效材料为依据按标准评分。每一单项指标以得分最高者为基础,进行归一化处理设为100分,其他得分以此为依据进行计算)
